首页
热门推荐
征集大赛
评审公示
赛事发布
当前位置:
首页
>>
评审公示
>>
环境艺术揭晓
>>
建筑设计
>> 正文
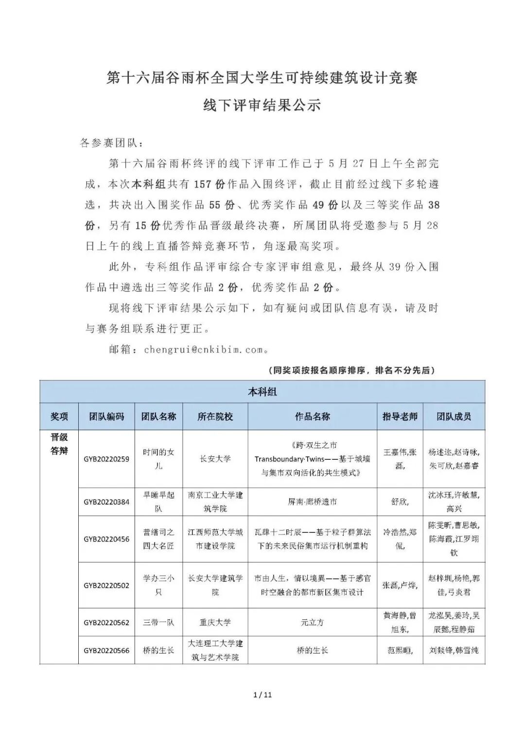
第十六届谷雨杯全国大学生可持续建筑设计竞赛线下评审结果公示
浏览量:
19087
次   发布时间: 2023-05-28
第十六届谷雨杯全国大学生可持续建筑设计竞赛线下评审结果公示
https://mp.weixin.qq.com/s/e0nDLAChIVydW1UISAmQkQ
上一篇:
南沙大型城市综合体规划设计研究国际竞赛结果公示
下一篇:
上合新区生态田园小镇(胶州市洋河镇驻地片区)城市设计方案国际征集获奖方案公示
顶部